-
实时汇率:
搜索
查看: 20576|回复: 76

起底神秘恐怖的苗瓦迪KK园区(园区实景多图)

  [复制链接]

16

主题

82

回帖

521

泰币

福慧双增

积分
523

元老勋章

发表于 2022-7-12 15:28:16 | 显示全部楼层 |阅读模式

即刻加入泰国华人网,开启“泰”美生活!

您需要 登录 才可以下载或查看,没有账号?立即注册

x
KK园区,早年叫AA园区,因为多次上公安部名单,名声太大,后改名KK园区。


【园区概况】
KK园区,位于缅甸东部苗瓦迪地区与泰国湄索仅仅一河之隔。园区自己通常叫KK国际或者KKAA国际。本身自己有经营一些海外盘、现在活跃在TG上做一些TG机器人在线投注。
整个园区规模不算大,但是据一名刚从园区出来不久的知情人士透露,当前仍约有4~5千人。

1111.png

整个园区里面大大小小分布有大小公司有50多个,其中大部分都是做MT5精聊、电信诈骗。还有做一些区块链诈骗、盗U的。总之里面基本都是纯黑骗为主。

(什么是MT5精聊?请看这篇帖子) 后期会再发一篇专门关于MT5的骗局帖子


【人员情况】

KK园区起先就因为,暴力殴打员工、超长工作时间(基本17小时),无底限的各种转卖员工,并且因为国内外多起性质恶劣的诈骗,成为中国公安部重点侦办对象。以至于在黑产圈子里面都臭名昭著,基本上没有正常渠道的人员愿意过去。

所以当前KK园区内,99%的员工都是买来的或者骗来的,里面每个人起底赔付都是5万人民币以上,高的多达20~30万人民币。

3333.png


【管理方式】

KK园区里面的公司普遍采用的是类似军事化管理方式,早期晨跑、限时用餐、禁止外出。对于有一些高赔付的员工,上班甚至带着手铐都是常见的。

33333333333.png

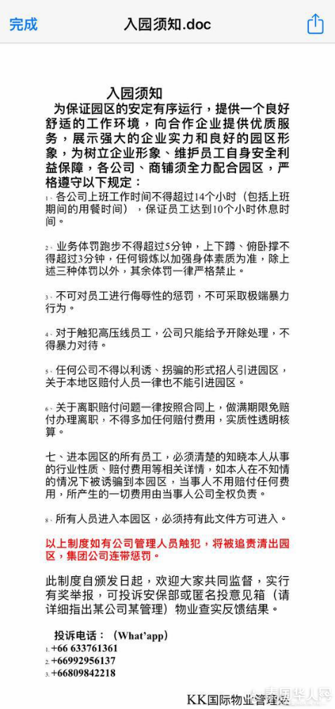
近段时间由于园区名声实在太大,作为园区的主导方KK也开始意识到这样恶性循环,对招人非常不便,因此也开始禁止园区内的公司进行殴打员工,改用体罚,完不成任务就园区内跑步、做劳力工作、深蹲等。

444444444.png

(近期园区内公告)


【以下是一些关于KK园区未经证实的一些“传言”】

触犯“红色底线”,被送去“兵部”

游客,如果您要查看本帖隐藏内容请回复

完不成业绩的员工,被送去“四合院”

到了这里,就是没日没夜的休息,不停的干活,帮助当地武装做劳役,如果不愿意做,就是惨遭毒打,然后逼你联系家里人,支付高额赔付金额,才可能会放你出来。


【园区内实拍】——很多图片是首次曝光

游客,如果您要查看本帖隐藏内容请回复


以上是所有KK园区内容,真的希望各位同胞,找工作时候擦亮眼睛。有些地方真的不是你想象的那么简单的。
爱吃芒果糯米饭的老王。
回复

使用道具 举报

140

主题

54

回帖

388

泰币

一心念道

积分
389
发表于 2022-7-12 15:40:12 | 显示全部楼层
111111111111111111111111111
回复

使用道具 举报

0

主题

29

回帖

186

泰币

一心念道

积分
187
发表于 2022-7-12 16:00:40 | 显示全部楼层
。。。。。。
回复

使用道具 举报

0

主题

2

回帖

4

泰币

芸芸众生

积分
4
发表于 2022-7-12 16:02:36 | 显示全部楼层
这环境,和亚太差的可太多了
回复

使用道具 举报

6

主题

78

回帖

447

泰币

实习版主

积分
450

元老勋章热心会员精华作者

发表于 2022-7-12 16:07:05 | 显示全部楼层
虎躯一震
回复

使用道具 举报

9

主题

33

回帖

265

泰币

一心念道

积分
266

元老勋章

发表于 2022-7-12 16:08:07 | 显示全部楼层
老王牛逼 老王牛逼
回复

使用道具 举报

0

主题

9

回帖

111

泰币

一心念道

积分
112
发表于 2022-7-12 16:11:20 | 显示全部楼层
看一看
回复

使用道具 举报

0

主题

1

回帖

10

泰币

一心念道

积分
10
发表于 2022-7-12 16:24:25 | 显示全部楼层
四合院是什么东西啊
回复

使用道具 举报

10

主题

12

回帖

85

泰币

一心念道

积分
85
发表于 2022-7-12 16:32:35 | 显示全部楼层
围观围观围观围观围观围观围观围观
回复

使用道具 举报

0

主题

1

回帖

10

泰币

一心念道

积分
10
发表于 2022-7-12 17:09:25 | 显示全部楼层
p1111111111111
回复

使用道具 举报

您需要登录后才可以回帖 登录 | 立即注册

本版积分规则

快速回复 返回顶部 返回列表